
Reflexão da UC Metodologia da Investigação I
Bom, essa UC foi um grande desafio! pois saímos da zona de conforto do moodle e criamos um blog! Precisamos praticar muito a resiliência até entendermos como ia funcionar de fato o blog, mas no final deu super certo! foi muito bom escrever, partilhar ideias com os colegas.
Iniciamos essa UC olhando para nós mesmos, quando foi proposto escrever sobre o nosso conhecimento em relação a metodologia científica e ao longo do caminho pude perceber o quão importante essa UC é para nossa vida acadêmica e de investigadores.
Estudamos três módulos:
- Módulo 01: Natureza e características da investigação científica;
- Módulo 02: Principais paradigmas da investigação em Educação;
- Módulo 03: Métodos, instrumentos e técnicas de recolha de dados.
Em cada módulo refletimos sobre temas que têm ligação um com outro como se cada módulo fosse uma ilha e ao final a partir de nossas sínteses e Mapa conceituais criamos pontes para chegar a outra ilha (módulo).
Essa UC me mostrou o cuidado que devemos ter em nossas pesquisas acadêmicas a fim de mostrar a relevância de nossas pesquisas.
A Metodologia da Investigação ela vem para fundamentar nossas ideias e nos dar caminhos e instrumentos para validá-las.
Tenho certeza e me sinto mais preparada para continuar essa jornada acadêmica com todos os subsídios que refletimos aqui.
MÉTODOS, INSTRUMENTOS E TÉCNICAS DE RECOLHA DE DADOS – Módulo 3
Métodos de Pesquisa
Os métodos de pesquisa são elementos fundamentais dentro de uma investigação, pois são eles que irão garantir a relevância da pesquisa a ser investigada. Os métodos de pesquisa visam uma técnica para se investigar que está dividida em 3 categorias: Quantitativa, Qualitativa e Mista.
Técnica Quantitativa
Essa técnica o investigador tem como objetivo quantificar um problema e entender a dimensão dele. Creswell (2007) afirma que “O pesquisador testa uma teoria ao especificar hipóteses restritas e coleta dados para apoiar ou refutar as hipóteses. Utiliza-se um projeto experimental no qual as atitudes são avaliadas antes e depois de um tratamento experimental. Os dados são coletados em um instrumento que mensure atitudes, e as informações coletadas são analisadas com o uso de procedimentos estatísticos e teste de hipótese”.
Técnica Qualitativa
Aqui o investigador tem como objetivo estudar e entender o comportamento, os sentimentos dos entrevistados, são analisados aspectos subjetivos. Nesse momento não há a preocupação de mensurar dados quantitativamente. Creswell (2007) afirma que “Nesta situação, o pesquisador tenta estabelecer o significado de um fenômeno a partir do ponto de vista dos participantes. Isso implica identificar um grupo que compartilha cultura e estudar como ele desenvolveu padrões compartilhados de comportamento com o passar do tempo (ou seja, etnografia). Um dos principais elementos da coleta de dados é observar o comportamento dos participantes em suas atividades”.
Técnica Mista
Bom, a utilização dessa técnica tem como objetivo difundir e abranger a técnica quantitativa e qualitativa a fim de aprofundar resultados quantitativos reforçar resultados qualitativos. Creswell (2007) afirma que “O pesquisador baseia a investigação na suposição de que a coleta de diversos tipos de dados garante um entendimento melhor do problema de pesquisa. O estudo começa com um levantamento amplo para generalizar os resultados para uma população e depois se concentra, em uma segunda fase, em entrevistas qualitativas abertas visando a coletar visões detalhadas dos participantes”.
Instrumentos

Recolha de Dados

A importância da análise e coleta de dados são de fato extremamente importante para fundamentar a relevância da pesquisa.
Referências
CRESWELL, J. M. Projeto de Pesquisa: métodos qualitativos, quantitativos e misto. 2ª ed. Porto Alegre. Artmed, 2007.
Aires,L.(2015). Paradigma qualitativo e práticas de investigação educacional. Lisboa: Universidade Aberta.
Módulo 3 – Redes Sociais para Cientistas

Existem ainda redes sociais profissionais para os cientistas. São elas:
Linkedin – Ele tem como objetivo para os cientistas divulgarem seu currículo acadêmico, suas postagens sobre as investigações e aumentar a sua rede de profissionais dentro do meio em que ele está investigando/trabalhando.
Google Scholar – Auxilia como um repositório de informações, tais como artigos científicos, atas de conferências e livros.
Academia.edu – Ela é uma rede social para investigadores. Também é um repositório de informação dos próprios utilizadores dessa rede. é uma rede onde é partilhado artigos científicos pagos, pode -se partilhar rascunhos, projetos, teses e entre outros.
ResearchGate -é uma rede social que funciona como um repositório de artigos científicos e socialização dos mesmos e também uma mistura com alguns aspectos do Linkedin, Academia.edu e facebook.
Mendeley
Descobrindo o Mendeley!
ResearChegate
Olá! quem quiser, pode me seguir no ResearChegate. Ainda estou a aprender como usar de forma eficaz, mas em breve postarei meus projetos!
Síntese do Módulo 2 – PARADIGMAS DA INVESTIGAÇÃO EM EDUCAÇÃO
Conceito de Paradigma
De acordo com o dicionário Priberam, Paradigma vem do grego: “parádeigma, – atos“. Que significa algo que serve de exemplo geral ou modelo; conjuntos de formas que servem de modelo de derivação ou flexão; e conjuntos dos termos ou elementos que podem ocorrer na mesma posição ou contexto de uma estrutura.
Coutinho, 2005, afirma que o “conceito de paradigma de investigação pode definir-se como um conjunto articulado de postulados, de valores conhecidos, de teorias comuns e de regras que são aceites por todos os elementos de uma comunidade científica num dado momento histórico”.
Os paradigmas da investigação, tem como objetivo reunir e reconhecer a investigação nos aspectos conceituais e metodológicos.
Tipos de Paradigmas
Referências
COUTINHO, Clara. Metodologia de Investigação em Ciências Sociais e Humanas: Teoria e Prática. Coimbra: Almedina, 2011.
CRESWELL, J. M.. Qualitative inquiry and research design: choosing among five approaches. 2ª ed. CA.: Sage, 2007.
Dicionário Priberam
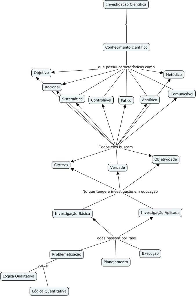
Síntese do Módulo 1 – NATUREZA E CARACTERÍSTICAS DA INVESTIGAÇÃO CIENTÍFICA
Natureza e e Características da Investigação Científica.
O conhecimento científico possui algumas características, como por exemplo o conhecimento vulgar, que são aqueles que vão sendo passado de geração em geração, sem ter passado por uma investigação mais profunda, passando por algumas etapas de investigação para comprovar se é fato ou fake.
Essas etapas de produção do conhecimento científico são: fatos, fenômenos e dados. A partir desses estudos as etapas são desenvolvidas as teorias.
O texto de A Investigação em Psicologia e Educação (Almeida & Freire, 2003, pp.18-34), aborda que existem tipos de objetivos de uma investigação. O investigador pode ter como objetivo de sua investigação a explicação das relações de causalidade, a comparação e a correlação.
Podemos perceber que dependendo do objetivo do investigador, existe alguns caminhos que ele pode seguir. A luz da psicologia educacional, a investigação está dividida em 3 etapas: a quantitativa experimental, que busca a explicação de fenômenos, a quantitativa correlacional que busca a compreensão dos fatos e a qualitativa que além de buscar a compreensão, ela busca a sua descrição.
No processo de produção do conhecimento científico, o autor nos trás dois pontos de partida e que há luz da psico-educativa, podemos usá-los igualmente se for para atender/responder o objetivo do investigador que são o uso de dados/observação e teorias.
Etapas, componentes do processo e Critérios de qualidade
O processo de investigação passa por algumas etapas e critérios. Vamos conhecer-los?
A primeira etapa é a definição do problema. O investigador ele precisa identificar o problema que ele quer pesquisar, esclarecer ou buscar uma solução. No texto Problema, hipóteses e variáveis (Almeida & Freire, 2003, pp. 35-72), o autor trás o seguinte quadro:

O primeiro passo da investigação, é quando o investigador procura a resposta do problema e o segundo passo é a qualidade, valor a relevância do problema a ser investigado. Os autores Almeida e Freire nos orienta que o problema deve ser:
- concreto ou real;
- ele deve promover material concreto para ser investigado;
- ele deve ser relevante a fim de promover resultados; e
- deve ser claro e entendível para outros investigadores.
Uma outra etapa de extrema importância, no processo de investigação é a revisão bibliográfica. Os autores Almeida e Freire apontam algumas razões de sua importância. São elas:

A etapa seguinte, é o levantamento de hipóteses. MCGuigan, 1976 p.37 diz “hipótese é uma proposição testável, que pode vir a ser a solução do problema”. As hipóteses podem ser dedutivas, que trás o uso das regras lógicas para se chegar a uma conclusão e a indutiva, que tem como base uma ou mais proposições e a partir delas buscar o que é verdade e o que é provável que seja verdade. E elas ainda podem ser subdivididas em níveis de concretização como afirma os autores Almeida e Freire:

Ainda segundo os autores, Almeida e Freire, “ao formular as hipóteses o investigador está, no fundo, a identificar as variáveis e a definir as suas relações, ou seja o respectivo papel na investigação. A explicitação das variáveis e das suas relações constitui um novo passo importante na definição do modelo de análise do problema”.
Sintetizando o módulo 1
Referência Bibliográfica
Freire, A. &. (s.d.). Metodologia da Investigação em Psicologia e Educação . Em Metodologia da Investigação em Psicologia e Educação .
Reflexão: Meu conhecimento sobre investigação cientifica.
Bom, nos anos de 2006/2007 tive uma disciplina de metodologia de pesquisa para o TCC da graduação, mas foi uma displina muito teórica, não exercitamos para escrever o TCC, logo, tive muita dificuldade em escrever meu TCC na graduação.
Em 2015 fiz uma pós graduação lato sensu em design instrucional, e o trabalho de conclusão de curso foi um projeto, então não mergulhei em uma investigação.
Bom, até o presente momento percebo que não realizei nenhum trabalho de investigação científica de forma ativa como estamos debatendo e estudando nesta disciplina a fim de entender o processo de investigação científica.
Desejo nesta disciplina entender o processo de investigação, entender os conceitos como estamos vendo até agora e aplicar de forma eficaz a investigação científica.




