
Paradigmas de Investigação em Educação

PARADIGMAS DE INVESTIGAÇÃO EM EDUCAÇÃO
Conceito de Paradigma
Paradigma de investigação, pode ser definido como um conjunto de regras, postulados e valores sistematizado por uma teoria que é aceita por todos os elementos de uma comunidade científica num dado contexto. Significa “um compromisso implícito de uma comunidade de investigadores com um quadro teórico e metodológico preciso, e, consequentemente, uma partilha de experiências e uma concordância quanto à natureza da investigação e à conceção.” (COUTINHO, 2011, p. 9).
“Como lembra Lukas & Santiago e Clara Coutinho, não há como passar pelo conceito de paradigma sem fazermos menção ao célebre historiador Thomas Kuhn (1922-1996), que, na obra A Estrutura das Revoluções Científicas (1962), definiu o termo como um conjunto de crenças, valores, técnicas partilhadas pelos membros de uma dada comunidade científica e, em segundo, como um modelo para o “que” e para o “como” investigar num dado e definido contexto histórico-social.”
Paradigma positivista (quantitativo)
Pressupostos básicos
A epistemologia positivista, para a qual “Objetividade”, “meios para ser objetivo” são as palavras fortes, está na base deste paradigma. Segundo esta epistemologia, o mundo é objetivo, existe independentemente do sujeito e o investigador deve ser o mais neutro possível para não interferir na realidade. O mundo social é igual ao mundo físico: importa conhecer as relações causa-efeito. O seu objetivo é prever, explicar e controlar fenómenos.
A epistemologia positivista levou ao paradigma positivista da investigação que enfatiza:
- o determinismo (há uma realidade a ser conhecida)
- a racionalidade (não podem existir explicações contraditórias)
- impessoalidade (procura a objetividade e evita a subjetividade o mais possível)
- faz depender a validade dos resultados de uma correta aplicação dos métodos esquecendo o processo de investigação em si.
- Previsão (capacidade de prever e controlar os fenómenos)
Procedimentos Metodológicos
A metodologia é de cariz quantitativo e baseia-se no método dedutivo.
Os métodos de investigação próprios das ciências físicas são (procuram adaptar) adaptados às ciências sociais.
Em primeiro lugar, o investigador formula uma teoria. Dessa teoria surgem problemas e formulam-se hipóteses que resultam num conjunto de conceitos e variáveis a ela associado que não se alteram ao longo da investigação. Segue-se a recolha de dados que visa a confirmação da teoria. O papel da teoria é fundamental e muitas vezes, o objetivo central da investigação é simplesmente verificar a teoria.
No âmbito da investigação em educação, o estudo ocorre geralmente na sala de aula, simulando situações laboratoriais.
Limitações
Este paradigma perde força quando aplicado às ciências sociais, pois esbarra na impossibilidade de obter um conhecimento totalmente objetivo, uma vez que existe uma interação entre investigador e objeto. Não está, portanto, garantida a neutralidade da investigação.
Segundo Firestone (1990:112) a realidade social não é única e é modelada por valores pessoais. A investigação num dado paradigma constitui mais uma visão do problema.
Paradigma Interpretativo (qualitativo)
Pressupostos básicos
- Segundo Bogdan & Bilken (1994), teve origem no século XIX;
- Ideologicamente: positivismo (Augusto Comte) e empirismo (Locke e Stuart Mill);
- Ontologicamente, na opinião de Guba (1990), este paradigma adota uma posição relativista (múltiplas realidades que existem sob a forma de construções mentais social e experiencialmente localizadas);
- Valoriza o papel do investigador/construtor do conhecimento (epistemologia subjetivista);
- Substitui as noções científicas de explicação, previsão e controlo (paradigma positivista) pelas de compreensão, significado e ação;
- Sujeito (investigador) e objeto (sujeito) da investigação têm a caraterística comum de serem, ao mesmo tempo, “intérpretes” e “construtores de sentidos” (Usher, 1996:19);
Procedimentos Metodológicos
- “Teoria Fundamentada” – Construção de teorias que se adaptam a problemas/situações muito específicas;
- Segue um quadro conciliável com as propostas positivistas e pós-positivistas.
- “Dupla Hermenêutica” – Processo de dupla busca de sentido na qual investigador e investigado interagem e cada um por si molda e interpreta os comportamentos de acordo com os seus esquemas socioculturais;
- Busca dos significados;
- Construção indutiva da teoria;
- O investigador procura padrões, regularidades rumo à teoria;
- Papel central assumido pelo investigador, admitindo várias vias metodológicas;
- Utilizam-se preferencialmente técnicas de observação.
Limitações
“…mudou as regras, mas não a natureza do jogo” (Mertens, 1997:15).
Conservador.
O conhecimento resultante é parcial e perspetivado (…) e depende da Tradição.
Não inclui nos seus objetivos explícitos a intenção de modificar o mundo rumo à liberdade, justiça e democracia.
Paradigma crítico
Pressupostos básicos
- Filosofia marxista
- Nível crítico:
- Adorno e Habermas, Economia liberal
- Marcuse, Alienação consumista das sociedades Capitalistas;
- Nível pedagógico:
- Paulo Freire (pedagogia da libertação)
- Anos 80-90, movimento pedagógico de Michael Apple e Henry Giroux nos Estados Unidos da América (Gitlin, Siegel & Boru, 1993; Marques, 1999).
- Ideologia como forma de construção do conhecimento científico;
- Saber é poder, e não algo puramente técnico e instrumental;
- Cada ator social vê o mundo através da sua racionalidade;
Procedimentos Metodológicos
- Desmascarar as ideologias que sustentam o status social e intervir de forma ativa para modificar essas situações;
- Desmascarar as ideologias que sustentam o status social restringindo o acesso ao conhecimento aos grupos sociais mais oprimidos;
- Intervir de forma ativa para modificar as situações anteriores.
- Semelhanças metodológicas com o paradigma qualitativo;
- Inclusão da componente ideológica confere-lhe cariz interventivo;
- Desintegração como nenhuma forma de conhecimento pode ser separada da linguagem, dos textos e discurso de uma dada cultura, o método tem por objetivo proceder a uma análise em que o texto é decomposto em busca de oposições (anti texto).
Limitações
Leitura dos fenómenos condicionada pela racionalidade individual.
Visão anti-essencialista (todo o conhecimento é contingente e perspetivado dentro de uma dada prática da investigação)
A linguagem utilizada na investigação influi na produção do conhecimento, porque é o reflexo de uma dada cultura e condiciona a forma como os investigadores agem dentro dessa cultura (Stronach & MacLure,1997).
Bibliografia:
Coutinho, C. (2011). Paradigmas, Metodologias e Métodos de Investigação. In: Metodologias de Investigação em Ciências Sociais e Humanas. (p.9-41).Lisboa. Almedina.
https://sites.google.com/site/grupometodologiaste/Home/paradigmas-de-investigacao
Consultado por 29/11/2019
https://cienciaeeducacao.wordpress.com/2017/11/24/principais-paradigmas-da-investigacao-em-educacao/
Consultado e 12/11/2019 e 29/11/2019
Natureza e características da Investigação Científica
O que é conhecimento científico?
Para iniciar a discussão sobre o tema, é necessário definir: O que é o conhecimento científico? O que é ciência? Para Lukas & Santiago (2004), uma das características que pode diferenciar o conhecimento científico do conhecimento vulgar (senso comum) é a forma como vai ser obtido este conhecimento, metodicamente, através da aplicação de um método; o chamado “método científico”. Na descrição deste método importa salvaguardar o seu caráter empírico, diferenciando este conhecimento das especulações ou abstrações (Almeida & Freire, 2003).
Abaixo estão sistematizadas oito características principais do conhecimento científico, segundo os autores Lukas e Santiago (2004):
A investigação científica seria, então, uma atividade rigorosa e sistemática que tem como objetivo final a elaboração de teorias – leis que regem o funcionamento do universo.
Com relação ao processo de construção do conhecimento científico, ele pode iniciar-se a partir dos dados obtidos e posterior elaboração de um resumo descritivo do fenômeno ou teoria, o chamado Método Indutivo ou iniciar-se a partir de uma teoria; neste caso, são construídas hipóteses que deverão ser testadas ao longo do processo, o chamado Método Dedutivo.
…………………………………………………………………………………………………………………………………
E no campo da educação?
No contexto de nossa área de interesse deste mestrado, a Educação, como a natureza dos fenômenos estudados pelas Ciências Naturais é diferente das Ciências Sociais e da Educação, houve a necessidade de reestruturar esta visão de investigação científica para algo mais abrangente.
Os fenômenos educativos, por exemplo, não são visíveis e exigem vias indiretas para acessá-los, dado que são representações humanas dos contextos estudados, (tanto dos participantes, quanto dos investigadores). Podem também ser explicados por mais de uma teoria, ou duas teorias distintas podem se basear no mesmo conjunto de dados de investigação (Almeida & Freire, 2003).
Sendo assim, há um debate relativamente recente sobre quais critérios mínimos são necessários para legitimar uma pesquisa de qualidade. É notório que:
“o excessivo rigor metodológico que impõe o método científico muitas vezes é um obstáculo para sua aplicação no estudo dos fenômenos educativos”
Lukas & Santiago, 2014
Neste sentido, o controle de variáveis e de suas medições e a obrigatoriedade de replicação dos resultados, por exemplo, são medidas difíceis de adotar neste campo de estudo.
Qual é o objeto de estudo da educação?
A resposta a esta pergunta nos conduzir para dois caminhos de investigação diferentes, mas não mutuamente excludentes:
| INVESTIGAÇÃO | RESPOSTA |
| Básica ou Pura | Busca de conhecimento científico sobre a Educação, para então compreender seus fenômenos. |
| Aplicada ou Prática | Busca de soluções práticas para os problemas, a partir da compreensão dos fenômenos |
QUAIS SÃO AS SUAS Modalidades ?
Podemos sistematizar as modalidades de investigação científica em: Qualitativa, Quantitativa e Mista:
Qualitativa: Segundo Gunther (2006), são características gerais da pesquisa qualitativa:
- compreensão como princípio do conhecimento
- construção da realidade
- descoberta e construção de teorias
- ciência baseada em textos (produzidos via coleta de dados)
Quantitativa: tem como objetivo examinar as relações entre as variáveis para responder às questões e hipóteses, através de levantamentos e experimentos estritamente controlados. Garante medidas ou observações para testar uma teoria (Creswell, 2007).
Mista: reúne dados qualitativos e quantitativos em uma única investigação. Com a inclusão de métodos múltiplos de dados e formas múltiplas de análise, a complexidade desses projetos exige procedimentos mais explícitos (Creswell, 2007).
QUAIS SÃO AS Fases do processo de investigação ?
Vamos abordar neste post, especificamente as preocupações com a definição de um problema, que é a primeira fase de uma investigação. Nesta etapa, busca-se estabelecer as questões e os objetos de investigação, com especial atenção aos seguintes critérios, segundo Almeida & Freire (2003):
→ Qualidade e pertinência: qual o alcance social?
→ Ser concreto ou real: ajudará a resolver algum problema real?
→ Posicionamentos anteriores de outros investigadores
→ Condições para ser estudado: é viável? há recursos disponíveis (financeiros, humanos)?
→ Formulado de forma clara para entendimento de outros investigadores
Esta definição depende do quão familiarizado o investigador está com o tema envolvido, a complexidade da ideia, a existência de estudos antecessores, o empenho e habilidades do investigador e a modalidade escolhida de investigação – qualitativa, quantitativa e mista (Hernandez & Batista, 2003).
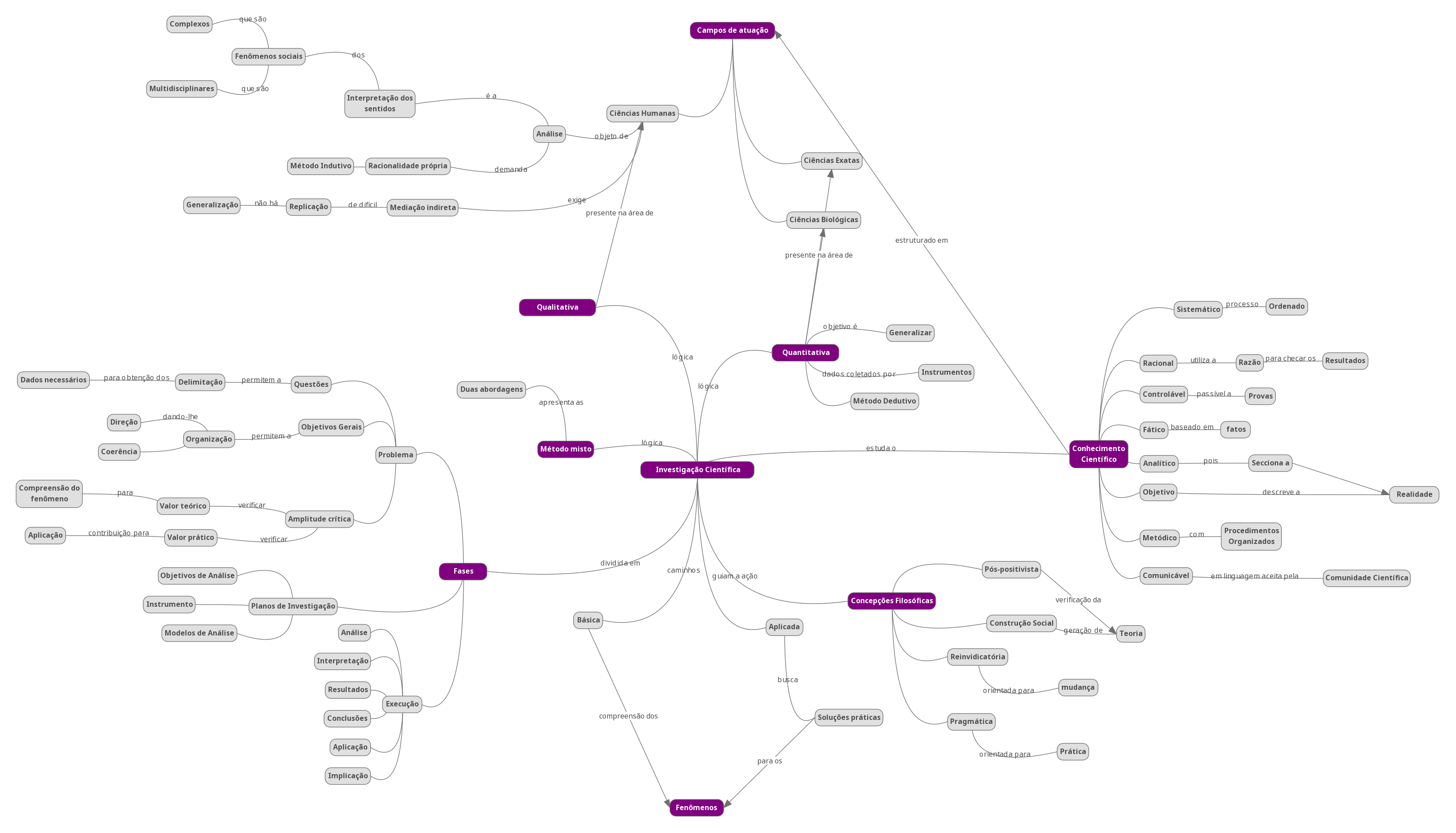
RESUMINDO…
Para sistematizar o que foi visto até aqui, consulte o Mapa Conceitual abaixo, elaborado sobre o tema (Clique sobre a imagem para ampliá-la).
REFERÊNCIAS
Almeida, T.; Freire, L.S. (2003). Metodologia da Investigação em Psicologia e Educação. Edição da Psiquilíbrios, Braga.
Creswell, J.W. (2007). Projeto de pesquisa: métodos qualitativo, quantitativo e misto. 2. ed. Porto Alegre: Artmed.
Günther, H (2006). Pesquisa Qualitativa Versus Pesquisa Quantitativa: Esta É a Questão? Psicologia: Teoria e Pesquisa. Vol. 22 n. 2, pp. 201-210.
Lukas, J. F.; Santiago, K (2004). Evaluación Educativa. Edição da Alianza Editorial, Madrid.
Roberto Hernández, R.; Fernández C. & Baptista, P. (2003). Metodología dela Investigación. D.F: McGraw-Hill, Interamericana, México.
Investigação Científica – Mapa Conceptual – Livros – Mariana Guerreiro

HABILITAÇÕES ACADÉMICAS:
- Curso Pós-Graduado de Especialização em Tecnologias e Metodologias da Programação do Ensino Básico, concluído em 17/07/2017. No Instituto de Educação da Universidade de Lisboa.
- Professora Profissionalizada, realizou a Profissionalização em Serviço na Escola Superior de Educação de Setúbal, concluída no ano letivo 2003/2004.
- Licenciatura em Informática de Gestão e Informática, Especialização em Informática de Gestão concluído em 24/07/1998. No Instituto Superior Autónomo de Estudos Politécnicos.
PROFISSÃO:
Professora profissionalizada pertencente ao quadro de nomeação definitiva do grupo 550 (Informática). no Agrupamento de Escolas de Santo André (AESA) do Barreiro.
Leciono desde 1998. Este ano estou na Escola Secundária do AESA a lecionar a disciplina de Redes de Comunicação a uma turma do 11º Ano do Curso Profissional de Programação de Sistemas de Informáticos. Tenho o cargo de diretora de turma e ainda orientadora pela Formação em Contexto de Trabalho.
Estou também na Escola EB1/JI Telha Nova nº1 da Quinta da Lomba, a dinamizar o Projeto de Iniciação à programação do 1º Ciclo do Ensino Básico na oferta complementar, a 8 turmas do 3º e do 4º ano.
SOBRE CONHECIMENTO EM INVESTIGAÇÃO:
O meu conhecimento sobre a Metodologia de Investigação Científica é mínimo, a minha breve experiência que tive foi durante a realização da Pós-Graduação, no ano 2016/17 na U.C. de Seminário de Investigação e Projeto.
Com esta U.C. Metodologia de Investigação vou ter a oportunidade de adquirir e aprofundar os meus conhecimentos nesta área, na procura da melhoria das minhas práticas de investigação.
PERFIS
O que é um mapa conceptual?
“Um mapa conceptual é uma ferramenta de representação do conhecimento (Novak, 2000) que assume a forma de um diagrama bidimensional que procura mostrar conceitos hierarquicamente organizados e as relações entre esses conceitos num dado campo de conhecimento (Moreira e Buchweitz, 1993:15).
Este tipo de diagrama deve-se a Joseph Novak, psicólogo educacional da corrente construtivista (Universidade de Cornell, EUA), que defende uma aprendizagem de qualidade decorrente da aquisição de conceitos claros e rigorosos, ancorados nos conhecimentos prévios do aprendente.”
Parágrafo retirado do livro Metodologia da Investigação, Guia para Auto-aprendizagem, 2ª edição, de Hermano Carmo e Manuela Malheiro Ferreira
Mapa conceptual da Investigação Científica

Natureza e Caraterísticas da Investigação Científica
Conceito de Investigação Científica
Segundo Reis, L. Felipa (2018) “A investigação científica consiste num método de aquisição de conhecimentos, sendo um processo sistemático de recolha de dados observados e verificados, que permite encontrar respostas para questões levantadas no percorrer de uma investigação.”( Reis, 2018, p.15).
Segundo Tuckman, (2012) A investigação é uma tentativa sistemática de atribuição de respostas às questões. As respostas podem ser abstratas e gerais na investigação fundamental ou concretas e específicas, como acontece na investigação aplicada. Em ambos os tipos de investigação o investigador descobre os factos e formula, então, uma generalização baseada na interpretação desses factos. Investigação fundamental diz respeito à relação entre duas ou mais variáveis. É realizada a partir da identificação de um problema.
As Características do processo de investigação:
- A investigação é um processo sistemático
- A investigação é um processo estruturado, ou seja, há regras a que o investigador deve obedecer para a realizar, daí se conclui que é um processo sistemático.
- A investigação é: uma atividade lógica; uma tarefa empírica (recolha de dados); um processo redutível; uma metodologia replicável e transmissível.
As Fases do processo de investigação
O processo de investigação segue o método científico, propõe um problema a resolver, constrói uma hipótese ou solução potencial para o problema, formula a hipótese de forma operacional (testável) tenta verificar esta hipótese por meio da experimentação e da observação.
O processo de investigação inclui as seguintes etapas: (Tuckman, 2012, p.80)
- Identificação de um problema.
- Revisão crítica da bibliografia (estudos anteriores)
- Construção de uma hipótese.
- Identificação e classificação das variáveis.
- Construção das definições operacionais.
- Manutenção e controlo das variáveis.
- Construção de um design de investigação.
- Identificação e construção dos planos e instrumentos de observação e medida.
- Elaboração e aplicação de questionários ou guiões de entrevistas.
- Realização das análises estatísticas.
- Redação do documento da investigação.
Bibliografia:
Tuckman, B. (2012). Manual de investigação em educação. Lisboa: Fundação Calouste Gulbenkian.
Reis, L. Felipa (2018). Investigação Científica e Trabalhos Académicos – Guia Prático. Lisboa. Edições Sílabo.
LIVROS

Sinopse
Este livro
está especialmente estruturado para estudantes e investigadores. As principais
teorias, métodos e abordagens novas são apresentados de uma forma clara e
acessível. Os exemplos práticos e os sumários ajudam a esclarecer o estudante e
o investigador acerca das medidas certas que devem tomar na estratégia de
investigação.
Esta obra, de carácter eminentemente prático, revela-se como um texto essencial
de introdução e leitura recomendada a todos os estudantes de métodos qualitativos
na investigação, independentemente da disciplina em estudo.
Autor
Uwe Flick
Uwe Flick é psicólogo e sociólogo. Actualmente é professor de Métodos Qualitativos no Departamento de Gestão de Enfermagem da Alice Salomon University of Applied Sciences (Berlim, Alemanha) e Professor na Memorial University of Newfoundland (St. John’s, Canadá). As principais áreas de investigação em que trabalha são os métodos qualitativos, as representações sociais no âmbito da saúde pública e individual e a mudança tecnológica no quotidiano das pessoas.

Sinopse
A
investigação e a formação são hoje vistas como elementos nutritivos da prática
profissional nos mais diversos domínios, em particular na educação, onde, a par
das competências inerentes ao desenvolvimento do currículo, se configuram como
atributos essenciais da tarefa docente.
Reconhecendo que as dimensões referidas são, em conjunto, essenciais na
configuração da profissionalidade docente, refletimos ao longo deste livro
apenas sobre uma delas – a investigação -, especificamente sobre uma das suas
modalidades – o estudo de caso -, por se revelar uma estratégia investigativa
que permite uma análise mais focalizada e mais compreensiva dos processos e das
práticas profissionais, podendo, por isso, contribuir para dar resposta aos
imperativos de avaliação, de mudança e de melhoria que hoje pendem sobre as
escolas.
Autor
José Carlos Morgado
Doutorado em Educação, na especialidade de Desenvolvimento Curricular, pela Universidade do Minho. Atualmente é professor no Instituto de Educação da Universidade do Minho, investigador no Centro de Investigação em Educação (CIEd), Presidente do Conselho Científico da Associação Nacional de Professores (ANP) e Vice-Presidente da Sociedade Portuguesa de Ciências da Educação (SPCE). Tem participado em diversos projetos de investigação no âmbito das Políticas e Práticas Curriculares, da Pedagogia no Ensino Superior e da Avaliação em Educação, sendo autor e coautor de artigos e publicações nessas áreas.

Sinopse
O que é a
análise de conteúdo actualmente? Um conjunto de instrumentos metodológicos cada
vez mais subtis em constante aperfeiçoamento, que se aplicam a «discursos»
(conteúdos e continentes) extremamente diversificados. O factor comum destas
técnicas múltiplas e multiplicadas — desde o cálculo de frequências que fornece
dados cifrados, até à extracção de estruturas traduzíveis em modelos – é uma
hermenêutica controlada, baseada na dedução: a inferência. Enquanto esforço de
interpretação, a análise de conteúdo oscila entre os dois pólos do rigor da
objectividade e da fecundidade da subjectividade. Absolve e cauciona o
investigador por esta atracção pelo escondido, o latente, o não-aparente, o
potencial de inédito (do não dito), retido por qualquer mensagem. Tarefa
paciente de «desocultação», responde a esta atitude de voyeur de que o analista
não ousa confessar-se e justifica a sua preocupação, honesta, de rigor
científico. Analisar mensagens por esta dupla leitura, onde uma segunda leitura
se substitui à leitura «normal» do leigo, é ser agente duplo, detective,
espião… Dai a investir-se o instrumento técnico enquanto tal e a adorá-lo
como um ídolo capaz de todas as magias, fazer-se dele o pretexto ou o álibi que
caucione vãos procedimentos, a transformá-lo em gadget inexpugnável do seu
pedestal, vai um passo… que é preferível não transpor. O maior interesse
deste instrumento polimorfo e polifuncional que é a análise de conteúdo reside
– para além das suas funções heurísticas e verificativas — no constrangimento
por ela imposto de alongar o tempo de latência entre as intuições ou hipóteses
de partida e as interpretações definitivas. Ao desempenharem o papel de
«técnicas de ruptura» face à intuição aleatória e fácil, os processos de
análise de conteúdo obrigam à observação de um intervalo de tempo entre o
estímulo-mensagem e a reacção interpretativa. Se este intervalo de tempo é rico
e fértil, então há que recorrer à análise de conteúdo…
Este livro pretende ser um manual, um guia, um prontuário. Tem por objectivo
explicar o mais simplesmente possível o que é actualmente a análise de conteúdo
e a utilidade que pode ter nas ciências humanas. Para desempenhar melhor esta
tarefa foram tomadas algumas opções.
– Descrever a evolução da análise de conteúdo, delimitar o seu campo e
diferenciá-la de outras práticas (primeira parte: história e teoria).
– Pôr o leitor imediatamente em contacto com exemplos simples e concretos de
análise, decompondo pacientemente o mecanismo dos processos (segunda parte:
práticas).
– Descrever a textura, ou seja cada operação de base, do método, fazendo
referência à técnica fundamental, a análise de categorias (terceira parte:
métodos).
– Apresentar, indicando os seus princípios de funcionamento, outras técnicas
diferentes nos seus processos mas que respondem à função da análise de conteúdo
(quarta parte: técnicas).
No conjunto tentou-se conseguir um equilíbrio entre a diversidade (referência a
trabalhos americanos frequentemente mal conhecidos em França; indicação das
possibilidades de tratamento informático; menção de aplicações a materiais não
linguísticos) e a unidade (no início dos últimos vinte e cinco anos do século
XX era necessário desembaraçar a análise de conteúdo dos diversos olhares sobre
«o que fala» e marcar a sua especificidade).
Autor
Laurence Bardin
Professora-assistente de Psicologia na Universidade de Paris V, aplicou as técnicas da Análise de Conteúdo na investigação psicossociológica e no estudo das comunicações de massas.





